繁
无障碍浏览
怀化市人民政府
登录
|
注册
部门首页
部门简介
新闻中心
政务公开
互动交流
政务服务
首页
>
政务公开
>
执法文书公示
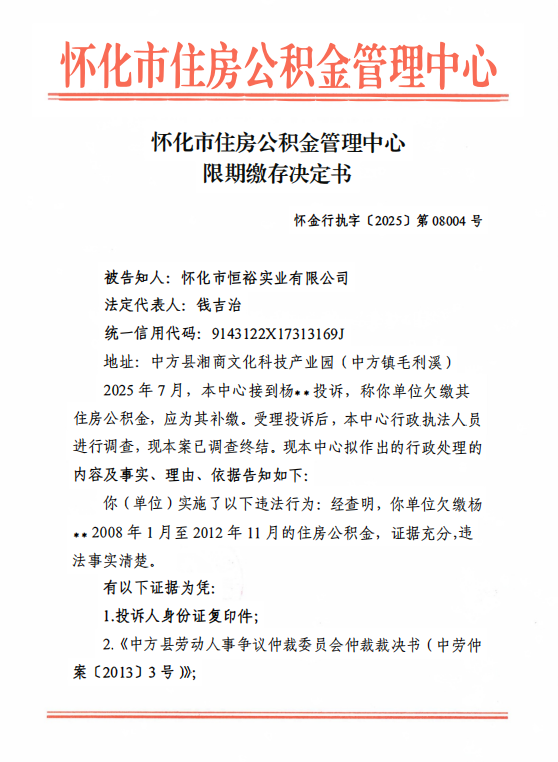
关于对怀化市恒裕实业有限公司限期缴存决定书的公示
发布时间:2025-11-24 15:25
信息来源:怀化市住房公积金管理中心
打印本页
关闭窗口
分享到