发布时间:2025-09-28 10:33 信息来源:怀化市司法局
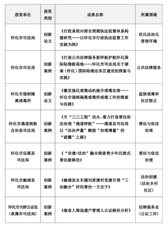
近日,由中国民主法制出版社联合中国社会科学院法学研究所主办的第三届法治时代创新论坛暨全民普法 40 周年研讨会、首届法治发展创新研讨会、首届法律服务业高质量发展研讨会公布 “2025年法治创新案例和创新论文” 等入选名单。怀化市司法局、所辖县市区司法局及怀化市强制隔离戒毒所凭借在法治实践中的创新探索与突出成效,多点发力、斩获佳绩,共荣获7项全国性法治创新荣誉,怀化市司法局、通道县龚静分别获优秀供稿单位、优秀通讯员称号。


本次获奖成果紧密结合怀化地域特点与法治建设实际,既有服务国家战略的 “大动作”,也有贴近群众生活的 “微创新”,形成了一批可复制、可推广的 “怀化经验”。
1.服务重大战略:打造国际陆港法治 “护航舰”
怀化市司法局聚焦湖南(怀化)国际陆港建设这一国家战略,创新推出 “国际陆港法务区” 建设实践。通过整合律师、公证、仲裁、法律援助等法律服务资源,在陆港片区设立 “一站式” 法律服务中心,构建“法务+商务+政务”融合发展格局,填补了五省边区(湘鄂渝黔桂)高水平涉外法律服务空白。自2025年5月试运行以来,举办各类重大会议及法律培训12次,现场接受法律咨询2200多人次,办理公证、仲裁、民事调解等各类案件840余件。其相关经验被纳入本次 “公共法律服务创新案例”,为全国同类地区提供了借鉴。
2.执法监督革新:构建 “全周期” 闭环管理体系
怀化市以《湖南省行政执法监督条例》实施为契机,通过“健全赋权规范、建强组织机构、创新监督程序、强化保障支撑、重塑外围环境”五大路径,构建起“事前预防—事中规制—事后纠错”的全周期监督体系,形成“高效统筹、三化攻坚、立体协同、创新驱动”的实践模式,推动执法监督机构覆盖率达市县乡三级全贯通,行政执法资格考试通过率跃居全省前列,涉企检查总量同比下降14.98%,群众对法治化营商环境满意度大幅提升。
3.普法创新实践:让法治 “浸润” 民族文化
怀化作为多民族聚居地区,所辖县市区司法局立足民族文化特色,探索出 “非遗 + 法治”“三三工程” 等普法新路径。其中,辰溪县司法局以省级非遗“辰溪土陶烧制技艺”及其研学基地为载体,以“非遗+法治”融合路径,打造了“辰溪县非遗土陶青少年法治教育基地”;通道侗族自治县司法局实施 “三三工程”(沉浸“三种场景”、聚焦“三个维度”、定制“三类套餐”),推动法治宣传与基层治理深度融合,成功打造 “通道样板”,两地成果均入选 “普法与依法治理创新案例”,让法治精神通过民族文化载体 “飞入寻常百姓家”。

4.戒毒工作突破:激活戒毒人员 “内生动力”
怀化市强制隔离戒毒所针对戒毒人员“动机薄弱、易波动”及复吸率高的核心痛点,创新整合心理干预、社会支持、行为矫正、技能培育等多元手段,通过激发内在动力、构建外部支撑,推动戒毒人员从“要我戒”向“我要戒”转变,有效破解“反复戒毒反复吸”的困境,提升戒毒实效,形成了一套可借鉴的 “怀化方案”。此次怀化市司法行政系统斩获多项全国荣誉,是其践行习近平法治思想、推进法治怀化建设的生动实践。
全系统将以此次获奖为契机,进一步总结推广创新经验,聚焦法治建设中的难点、堵点问题,持续深化司法行政改革,为建设更高水平的法治怀化、平安怀化贡献司法行政力量。
供稿:市司法局办公室
编辑:江 敏
二审:蒋金安
三审:吴 川