繁
无障碍浏览
怀化市人民政府
登录
|
注册
热门搜索:
居住证
|
身份证
|
公租房
|
生育保险
首 页
新闻中心
部门简介
政务公开
互动交流
办事服务
首页
>
政务公开
>
信息公示
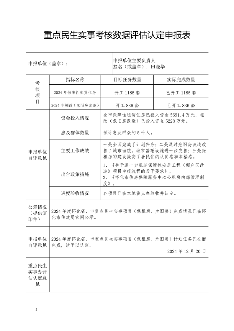
关于对2024年怀化市重点民生实事棚户区(危旧房改造)、保障性租赁住房项目完成情况的公示
发布时间:2024-12-20 08:21
信息来源:怀化市住房和城乡建设局
打印本页
关闭窗口
分享到