繁
无障碍浏览
怀化市人民政府
登录
|
注册
热门搜索:
居住证
|
身份证
|
公租房
|
生育保险
首 页
新闻中心
部门简介
政务公开
互动交流
政务服务
首页
>
政务公开
>
部门业务
>
应急救援
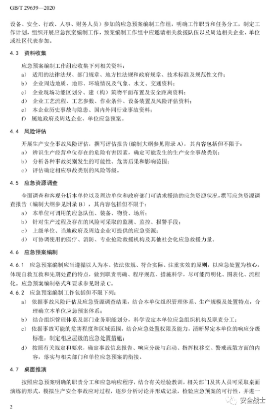
2020版GB/T29639发布,你的应急预案又要修订啦!
发布时间:2020-12-14 12:05
信息来源:安全战士
打印本页
关闭窗口
分享到