繁
无障碍浏览
怀化市人民政府
登录
|
注册
怀化市生态环境局
部门首页
部门简介
新闻中心
政务公开
互动交流
政务服务
首页
>
政务公开
>
监督执法
>
执法管理
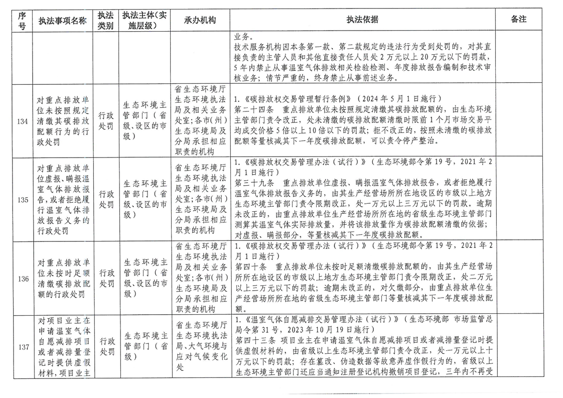
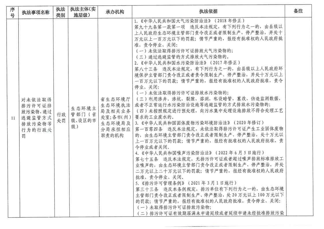
湖南省生态环境行政执法事项目录(2025版)
发布时间:2025-11-13 16:21
信息来源:怀化市生态环境局
打印本页
关闭窗口
分享到