网站支持IPv6
市人大
市政协
繁体中文
ENGLISH
无障碍浏览
长者专区
登录
注册
网站首页
市政府
新闻中心
信息公开
政务服务
政府数据
互动交流
走进怀化
网站支持IPv6
市人大
市政协
繁体中文
ENGLISH
无障碍浏览
长者专区
登录
注册
导航
网站首页
市政府
新闻中心
信息公开
政务服务
政府数据
互动交流
走进怀化
习近平同法国总统马克龙在成都进行友好交流
首页
>
新闻中心
>
通知公告
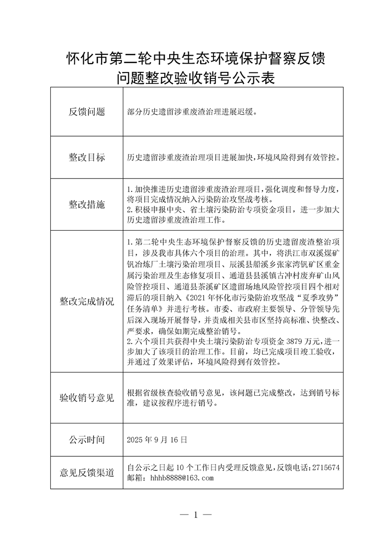
怀化市第二轮中央生态环境保护督察反馈问题整改验收销号公示表
发布时间:2025-09-16 11:17
信息来源:怀化市生态环境局
责任编辑:吴涛 复审:武娉娉 终审: 曾照宇
[打印本页]
[关闭窗口]
分享到