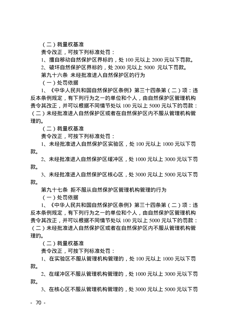
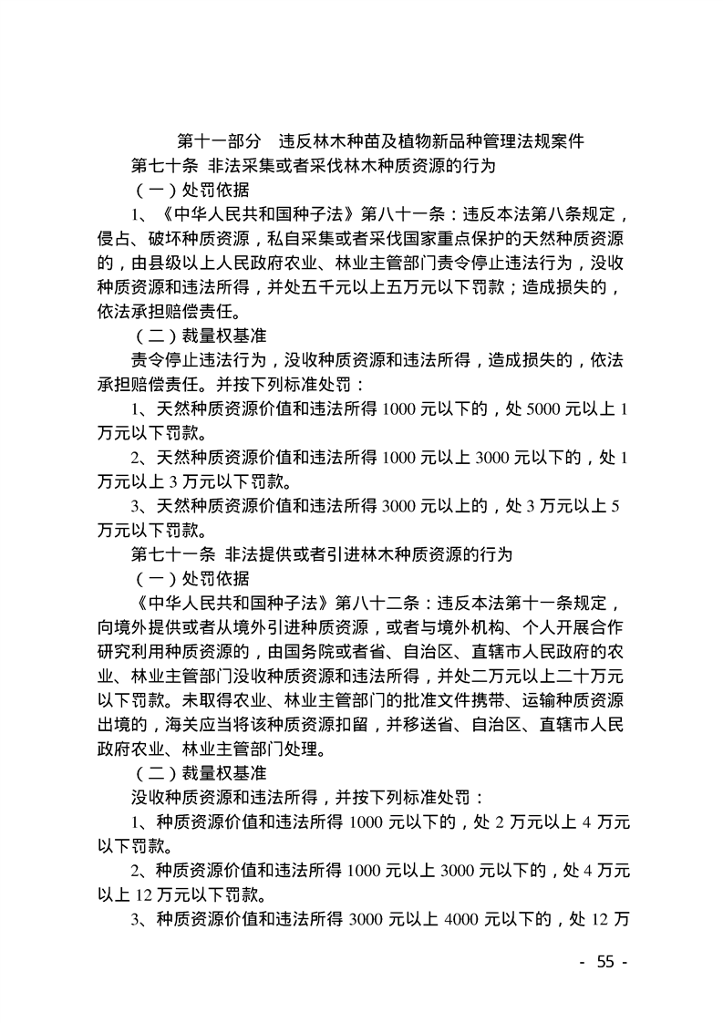
繁
无障碍浏览
怀化市人民政府
登录
|
注册
热门搜索:
居住证 |
身份证 |
公租房 |
生育保险
首 页
新闻中心
部门简介
政务公开
互动交流
办事服务
首页
>
政务公开
>
文件通知
湖南省林业局关于印发《湖南省林业行政处罚裁量权基准》的通知
发布时间:2022-11-10 10:40
信息来源:湖南省林业局
打印本页
关闭窗口
分享到