繁
无障碍浏览
怀化市人民政府
登录
|
注册
怀化市发展和改革委员会
怀化市国防动员办公室
部门首页
部门简介
新闻中心
政务公开
互动交流
政务服务
首页
>
政务公开
>
文件通知
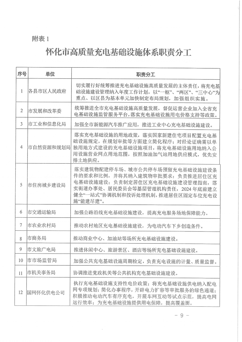
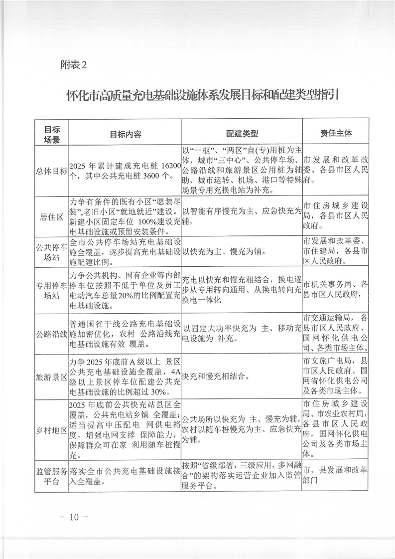
关于印发《怀化市进一步构建高质量充电基础设施体系实施方案》的通知
发布时间:2024-04-12 14:50
信息来源:怀化市发展和改革委员会
打印本页
关闭窗口
分享到