繁
无障碍浏览
怀化市人民政府
登录
|
注册
热门搜索:
居住证 |
身份证 |
公租房 |
生育保险
首 页
新闻中心
部门简介
政务公开
互动交流
办事服务
首页
>
政务公开
>
文件通知
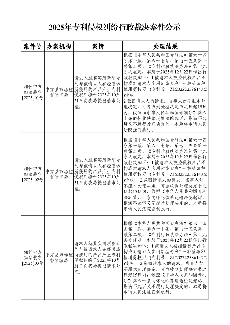
2025年专利侵权纠纷行政裁决案件公示
发布时间:2025-12-30 11:40
信息来源:怀化市市场监督管理局
打印本页
关闭窗口
分享到